MiniMates是一款高效且轻量级的数字人驱动算法,支持语音和表情两种驱动模式,能够在普通计算机上实现实时运作。凭借其先进的技术架构,MiniMates不仅提供卓越的速度体验,还允许用户进行个性化定制,以打造符合个人需求的AI伙伴。其出色的性能与灵活性,使MiniMates成为多种应用场景下的数字人驱动解决方案。
MiniMates是什么
MiniMates是一种高性能的轻量级数字人驱动算法,支持实时语音和表情驱动功能。该技术基于先进的架构设计,旨在为用户提供极致的速度体验及个性化定制服务,使用户能够量身定制自己的AI伙伴。MiniMates以其卓越的性能和灵活性,广泛适用于多种实际应用。

MiniMates的主要功能
- 语音驱动:数字人能够根据语音指令灵活地执行相应的动作和表情。
- 表情驱动:数字人可根据输入的表情信息进行真实的面部表情模拟。
- 实时性能:在普通电脑上实现数字人动作和表情的实时驱动。
- 个性化定制:用户能够根据具体需求定制数字人的外观及行为方式。
- 跨平台兼容性:支持在多种设备上运行,包括显卡、集成显卡和CPU等。
MiniMates的技术原理
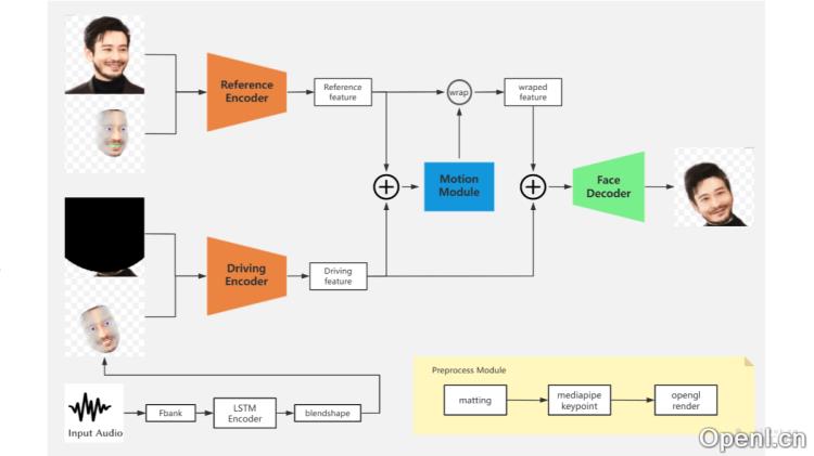
- 粗到细的网络架构:MiniMates采用从粗到细的网络架构,取代传统的密集方法,以实现CPU上的性能提升。
- 显式UV映射技术:通过显式UV映射技术,MiniMates提高了人像的表现精度,使数字人的表情和动作更加真实生动。
- 单图驱动:用户只需提供一张图片,MiniMates即可生成相应的数字人模型。
- 跨平台推理框架:MiniMates不依赖于Python和CUDA,能够在多种推理框架中运行,包括PyTorch和TensorFlow等。
- 性能优化:在不同设备和推理框架下,MiniMates展现出优异的帧率表现,尤其是在高性能GPU上。
MiniMates的项目地址
MiniMates的应用场景
- 虚拟主播:在新闻、娱乐及教育领域,利用MiniMates技术创建虚拟主播,进行持续的节目主持和内容播报。
- 在线教育:在远程教学中,MiniMates作为虚拟教师,提供生动有趣的教学体验,增强学员的参与感和学习兴趣。
- 客户服务:在客户服务领域,MiniMates能作为虚拟客服,提供全天候的咨询服务,解答用户疑问,提高服务效率。
- 虚拟助手:在智能家居及个人设备中,MiniMates作为虚拟助手,通过语音及表情与用户进行自然互动,提升用户体验。
- 游戏与娱乐:在游戏及娱乐行业,MiniMates可用于创建虚拟角色,提供更真实丰富的互动体验。
常见问题
- MiniMates的系统要求是什么?:MiniMates能够在普通电脑上运行,无需高端配置,支持多种显卡和设备。
- 如何进行个性化定制?:用户可以根据自身需求,通过MiniMates提供的定制选项调整数字人的外观和行为。
- 支持哪些语言的语音输入?:MiniMates支持多种语言的语音指令,具体取决于用户的设置。
- 如何获取更多技术支持?:用户可以访问MiniMates的GitHub仓库,获取详细的文档和技术支持。
- MiniMates是否适用于移动设备?:目前MiniMates主要在PC平台上运行,但未来可能会扩展到移动设备。
© 版权声明
文章版权归作者所有,未经允许请勿转载。
相关文章
暂无评论...



粤公网安备 44011502001135号