GLM-Zero – 智谱AI推出的深度推理模型
GLM-Zero是智谱AI推出的一款基于扩展强化学习技术的推理模型,专注于提升深层次的推理能力。它能够高效处理数学逻辑、编程任务以及复杂问题的解决,表现优异,已在AIME 2024、MATH500和LiveCodeBench等评测中与OpenAI-o1-Preview相媲美。用户可以通过智谱清言的“Zero推理模型”智能体免费体验GLM-Zero-Preview版本,支持文字与图片输入,并能够输出完整的推理过程。此外,开发者还可以通过智谱开放平台BigModel进行API调用。智谱AI将持续优化该模型,正式版GLM-Zero也将在不久后推出。
GLM-Zero是什么
GLM-Zero是智谱AI基于扩展强化学习技术开发的推理模型,致力于提高模型的推理深度。它擅长处理数学逻辑、编程任务以及复杂问题的解决,并在多项评测中表现出色,与OpenAI-o1-Preview不相上下。用户现在可以在智谱清言的“Zero推理模型”智能体中免费体验GLM-Zero-Preview版本,支持文字和图像输入,输出详细的推理过程;开发者也可通过智谱开放平台BigModel进行API调用。智谱AI将不断完善和迭代强化学习技术,计划在不久的将来推出正式版GLM-Zero。

GLM-Zero的主要功能
- 推理能力增强:GLM-Zero专注于提升模型的推理能力,尤其在数学逻辑、编程和复杂问题方面表现突出。
- 专家任务处理:与基础模型相比,GLM-Zero在不降低通用任务处理能力的情况下,显著增强了处理专家级任务的能力。
- 数学解题能力:GLM-Zero具备强大的数学解题能力,能够快速解决代数、微积分、概率统计等领域的问题,并提供详细的解题过程。
- 编程语言应用:该模型熟练掌握多种编程语言,能协助开发者迅速编写代码,并在调试过程中快速识别错误并提出修复建议。
- 逻辑推理:GLM-Zero擅长识别逻辑漏洞,能够模拟多种假设和可能性,并提供清晰的思考过程。
GLM-Zero的技术原理
- 模拟人脑学习机制:GLM-Zero努力模拟人类大脑中的反馈与决策系统,推动AI模型向更高层次的智能发展。这种无意识学习涉及自我学习、自我反思和自我批评等方面。
- 强化学习技术:该模型采用强化学习技术进行训练,使其能够通过与环境的互动学习如何做出决策,以最大化累积奖励。
- 多模态处理能力:GLM-Zero能够处理多种输入形式,包括文本和图像,并输出完整的推理过程,展现其多模态理解能力。

GLM-Zero的项目地址
- 官网体验:用户可访问智谱清言官网,找到“Zero推理模型”智能体进行免费体验。
- API调用体验:开发者可前往BigModel官网,通过API接口进行调用。
- 开源计划:预计未来将全面开源,敬请期待。
GLM-Zero的实测效果
- 金融专业研究题:假设您以每股50美元的价格购买了500股ABC公司的股票,并使用保证金,保证金要求为60%,年利率为10%。如果您在一年后以每股45美元的价格出售这些股票,并且没有收到保证金追加通知,您对投资的回报率是多少?

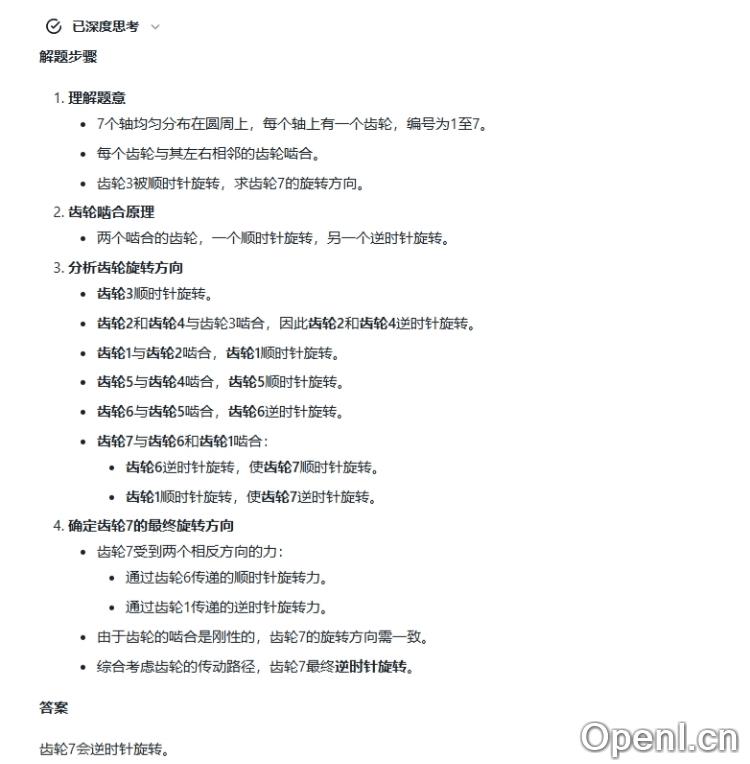
- 经典机械传动问题:7个轴均匀分布在一个圆周上。每个轴上都有一个齿轮,齿轮与左右相邻的齿轮啮合。如果齿轮3顺时针旋转,齿轮7会向哪个方向旋转?

- 抽象思考题:假如地球上所有人都在同一地点同时起跳,地球会发生什么变化?

- 逻辑推理题:小红有2个兄弟和3个姐妹,那么小红的兄弟有多少个姐妹?

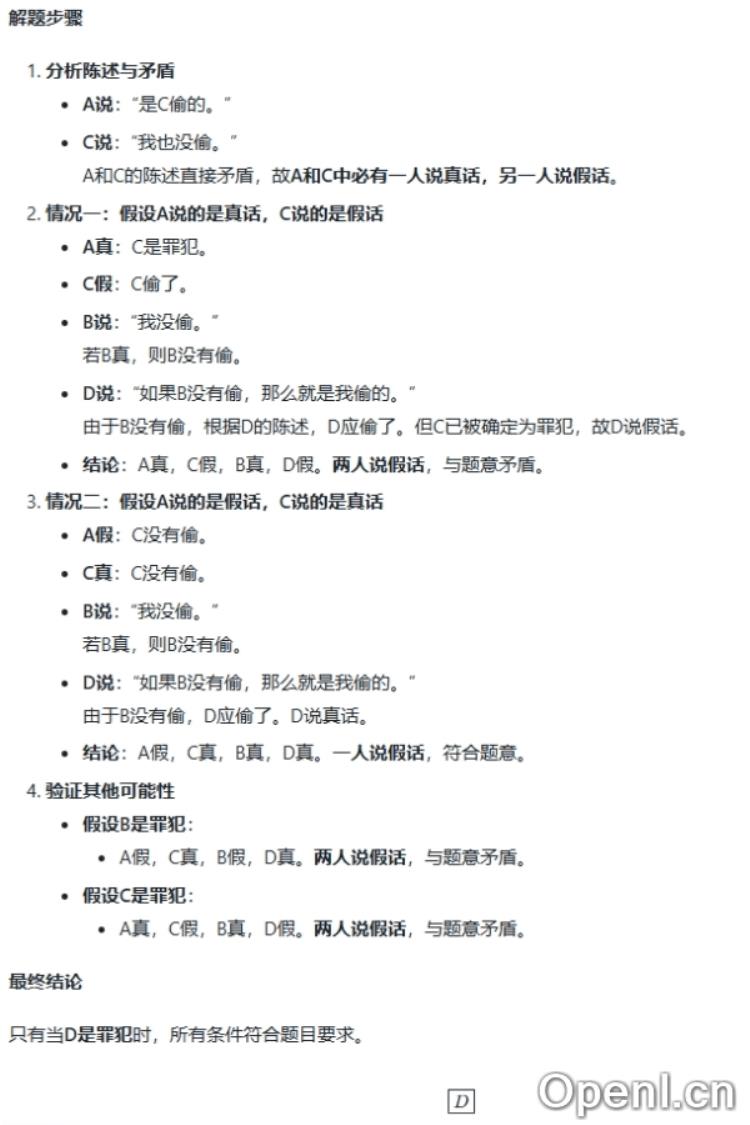
- 推理题:某公司发生,A、B、C、D四人被拘留。通过侦查,确定罪犯就是这四人中的某一位。A说:“是C偷的。”B说:“我没偷。”C说:“我也没偷。”D说:“如果B没偷,那就是我偷的。”已知只有一人说了假话,能根据这些条件确定谁是小偷吗?

GLM-Zero的应用场景
- 数理逻辑问题解答:GLM-Zero能够处理复杂的数学问题,包括代数、微积分、概率统计等,适合于教育领域,帮助学生和研究人员解决数学难题。
- 编程辅助:该模型能够熟练运用多种编程语言,帮助开发者快速编写代码,进行调试,提供修复建议,适用于软件开发和编程教育。
- 逻辑推理与决策支持:GLM-Zero擅长识别逻辑漏洞和模拟多种假设,适用于需要逻辑推理和决策支持的场景,如法律分析和商业策略规划。
- 教育辅助:GLM-Zero可以作为教育辅助工具,提供详细的解题过程和思路,帮助学生理解复杂概念和原理。
- 科研与技术开发:在科研领域,GLM-Zero能够协助研究人员进行数据分析、模型构建和理论验证。
- 自动化测试与质量控制:GLM-Zero能够用于自动化测试,通过其逻辑推理能力识别软件或系统中的潜在问题。
© 版权声明
文章版权归作者所有,未经允许请勿转载。
相关文章
暂无评论...



粤公网安备 44011502001135号